CRAFTING A PRINTING DIGITAL PLATFORM MVP
NOMOQ, a Swiss start-up, provides digitally printed aluminum cans with no minimum order. As a UX/UI Designer, I enhanced the user experience and brand identity by crafting a cohesive visual strategy, creating user personas, mapping user journeys, and designing low-fidelity wireframes for user-centered early-stage validation.

PROJECT SCOPE
Target Market
Beverage producers, craft brewers, and labeling for special events seeking creative, flexible, and sustainable solutions.
Objective
The goal was to create a NOMOQ platform for customizing and ordering digitally printed cans.
Deliverables
Deliverables included brand strategy, logo, web app, backend for orders, and admin panel for management.
Branding strategy
I designed a minimalist logo for NOMOQ, reflecting flexibility, creativity, and sustainability. It aligns with their mission to revolutionize custom cans, using vibrant colors and clean typography for a friendly, professional brand presence.


User Personas
Following a series of user interviews with small brewery owners and beverage brand managers, I identified two distinct user types with different goals, motivations, and pain points. These personas helped clarify user needs and informed key design decisions throughout the process.












user stories
I refined the NomoQ user story to cater to both small and large businesses, ensuring a smooth process from customization to timely delivery. Users compare products and pricing, request samples, finalize orders with clear pricing, and track production and shipping for on-time, defect-free delivery.






Scenarios and empty maps
Transitioning to an empathy map helps understand the NomoQ user journey, highlighting frustrations like the need for real-time updates on wait times and order statuses. The map’s quadrants guide product development by prioritizing features based on user feedback.








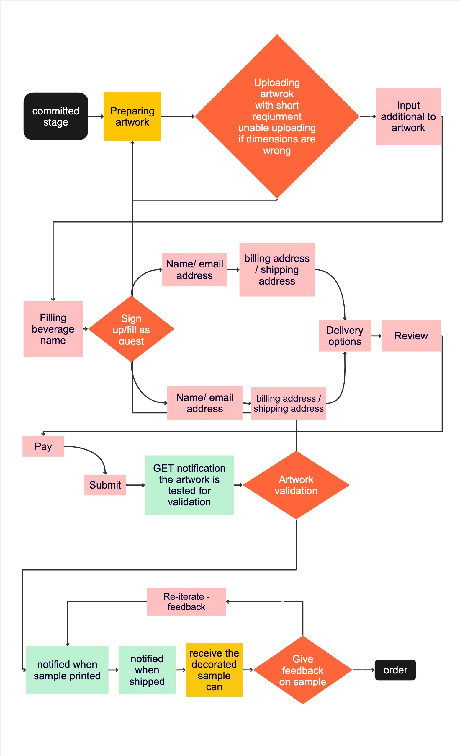
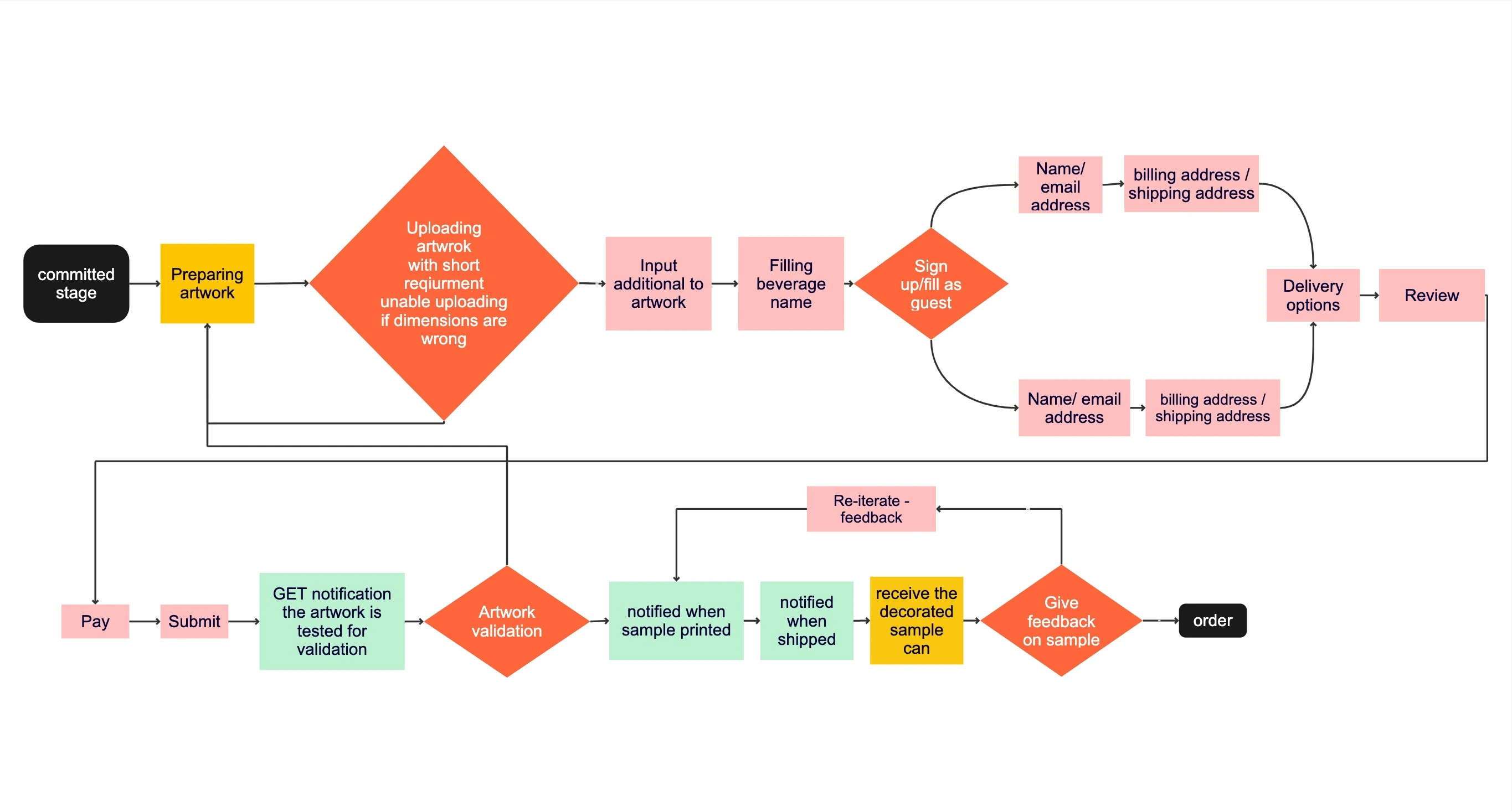
Sample Ordering process optimization
I started with the Sample Order Stage in the MVP to validate product quality and build trust. Users test the product before larger orders, while businesses gather feedback to refine processes. By detailing steps like artwork revisions, sample approval, and urgent orders, a seamless experience is created. A flowchart maps the user journey, and customer feedback helps refine processes for smoother bulk orders and fewer errors.






Wire frames and prototyping
I created wireframes and a prototype to map the sample ordering journey, highlighting key stages and user pain points. These tools clarify navigation, improve the experience, and support continuous improvement.
1
DOWNLOADING
TEMPLATES
TEMPLATES
To prepare can artwork, download the template from the website and follow the layout and submission guidelines. No sign-up is needed.

case study
playce The app for exploring
playgrounds
DROP THAT MESSAGE
Have a project in mind or just want to say hi?
Feel free to drop me an email
Feel free to drop me an email
2025 Tal Shani de Wouters. All Rights Reserved.